四大考试齐官宣,
你要的八月考试安排!
全在这里!

划重点:
截止至7月27日,8 月托福iBT®考试将开放7 个考试日期和21 个考点;
上述托福考试考点恢复考试日期之前的考试仍将取消, 考试费将全额退还至考生NEEA个人报名账户。其它托福考点仍不具备组考条件,继续取消其8月份的托福考试,考试费将全额退还至考生NEEA个人报名账户,以便考生重新排后续日期的考试。
*以上内容来源雅思考试官方微社区
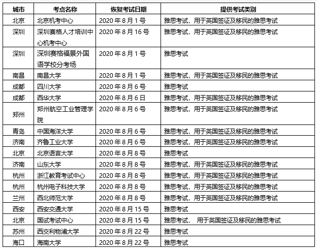
7月已恢复雅思考试的3个机考考点和12个纸笔考试考点继续提供各类雅思考试服务,考点名单及提供的考试类别详见下表:

8月新增北京机考中心和深圳赛格人才培训中心2个机考考点及15个纸笔考试考点,提供各类雅思考试服务,考点名单及提供考试类别详见下表:

上述雅思纸笔考试考点恢复考试日期之前的考试仍将取消,考试费将全额退还至考生个人报名账户。其它雅思考点仍不具备组考条件,继续取消其8月份的雅思纸笔考试,考试费将全额退还至考生个人报名账户。

*以上内容来源雅思考试官方微社区

划重点:
7月已恢复GRE®普通考试的考点将继续提供服务,同时8月新增6个考试考点,考点名单详见表:
上述GRE®普通考试考点恢复考试日期之前的考试仍将取消, 考试费将全额退还至考生个人报名账户。其它GRE®普通考试考点仍不具备组考条件,继续取消其8月份的GRE®普通考试,考试费将全额退还至考生个人报名账户。
*以上内容来源GREofficial

划重点:
7月份已复考的上海、广州GMAT考点和苏州大学、宁波大学、西安外国语大学和深圳赛格人才培训中心继续提供GMAT考试服务。8月份新增北京GMAT考点,恢复提供GMAT考试服务。
*以上内容来源雅思考试官方微社区
*以上内容来源GMAT考试官方社区
考试如期恢复,也祝愿所有的考生们考试顺利,加油!
本篇文章来源于微信公众号: 天道深圳
推荐阅读:
版权声明:“备战深国交网”除发布相关深国交原创文章内容外,致力于分享国际生优秀学习干货文章。如涉及版权问题,敬请原作者原谅,并联系微信547840900(备战深国交)进行处理。另外,备考深国交,了解深国交及计划参与深国交项目合作均可添加QQ/微信:547840900(加好友时请标明身份否则极有可能加不上),转载请保留出处和链接!
非常欢迎品牌的推广以及战略合作,请将您的合作方案发邮件至v@scieok.cn
本文链接:http://www.scieok.cn/post/1216.html

未标注”原创“的文章均转载自于网络上公开信息,原创不易,转载请标明出处
深国交备考 |
如何备考深国交 |
深国交考试 |
深国交培训机构 |
备战深国交 |
联系方式
Copyright www.ScieOk.cn Some Rights Reserved.网站备案号:京ICP备19023092号-1商务合作
友情链接:X-Rights.org |中国校园反性骚扰组织 | 留学百词斩 | 南非好望角芦荟胶 | 云南教师招聘考试网 | 备战韦尔斯利网| 备战Wellesley